【第1853期专栏】金字塔顶端的人该如何服务

分享:

摘要:高净值人群向来是财富管理机构青睐的对象,为更好地获客和固化客户,商业银行的私人银行部门不仅加强在金融领域的服务,还不断通过各类增值服务,提高私人银行业务的服务价值。本文梳理了财富管理服务于高净值客户的要点,并对首家获得私人银行专营机构批筹的股份制银行——兴业银行的私人银行业务进行了分析。

一、如何服务金字塔顶端的人?

(一) 高净值人群现状

5月17日,招商银行联合贝恩公司发布的《2021中国私人财富报告》显示,2020年,可投资资产在1000万元人民币以上的中国高净值人群数量达262万人,预计至2021年底,中国高净值人群规模近300万,拥有可投资资产规模将超过90万亿元。

目前,境内商业银行的私人银行部门,可为高净值人群提供金融需求和非金融需求的相关服务。在金融需求方面,商业银行的私人银行业务主要提供金融投融资服务和金融咨询服务。在非金融需求方面,多家商业银行尝试通过全球医疗、家庭生活助理、旅行商务助理、国内道路救援、圈层交流等增值服务(旅游、教育、娱乐、健康、奢侈品),致力成为高净值客户的贴心管家。

(二) 高净值客户服务的要点

1. 服务广度

胡润百富将财富生命周期定义为创富、守富、传富三个阶段,对应着的是高净值人群对财富增值、财富保值和财富传承的需求,这三大核心需求是整个私人银行业务发展的本质和方向,高净值客户服务应围绕这三大需求展开。

根据《2021中国私人财富报告》,中国高净值人群的需求从注重个人财富管理需求扩展到“个人、家庭、企业和社会”等多层次的综合需求,希望得到连接私人财富和企业经营的一体化服务方案。并且,不少高净值人群在疫情后更加关注医疗健康、意外保障、资产流动性等问题。因此,商业银行的私人银行的部门就需要强化内部部门间的有效联动和外部非银机构、第三方机构(法律、税务、医疗等)、境外机构的联动,打通金融生态链,协调个人需求与家庭需求、个人需求与企业需求,为客户合理规划解决方案。

例如在风险隔离方面,企业经营状况与家族成员关系影响着家族财富的规模与完整性,国内不少企业主家族风险隔离意识还略显薄弱,企业与家族财产权利的有效风险隔离,可以借助家族信托来实现。

由于家族财富的安全传承很大程度上依赖于国家政策、宏观经济、法律制度等外部环境。面对外部环境的变化与不确定性,对于高净值客户的服务也应该审时度势,动态调整。例如,2021年1月1日,《民法典》正式生效,新增或丰富了打印遗嘱、录音录像遗嘱、遗产管理人、不动产居住权等内容,为家族财富的传承提供了新的形式和可能性。

2. 服务深度

出于分散风险原则和需求多元化,高净值人群往往不会只选定一家财富管理机构。根据《2019—2020中国高净值人群财富报告》,86.7%的高净值客户会选择1~4家财富管理机构提供服务。尽管许多财富管理机构都致力为客户提供“一站式解决”方案与服务,但各类机构基于各自的禀赋不同,在私人财富管理中扮演的角色定位和优劣势各异。从千万资产高净值家庭构成来看,企业主、金领、炒房者、职业股民是主要的四大人群。私人银行需要针对细分客群,打造独特价值主张(例如女性、养老、教育、企业家等),建立以综合解决方案为导向的精细化经营模式。

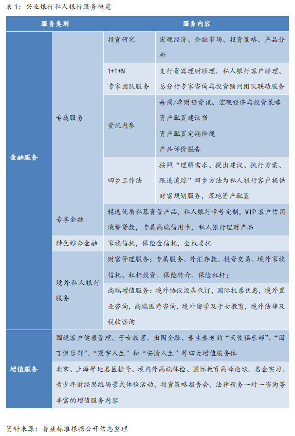
二、案例分析——兴业银行

2021年5月11日,银保监会批复同意兴业银行在上海筹建私人银行部,为该行所属分行级专营机构,批筹有效期为6个月。这是近十年来监管部门下发的唯一一张私人银行专营机构批筹。至此,真正持牌经营私人银行的商业银行扩充至四家(另三家分别为工商银行、农业银行、交通银行)。

兴业银行于2011年4月成立私人银行部,经过10年快速发展,已在国内同业及高净值人群中树立良好口碑,“成为中国企业家的主要财富管理银行”是兴业银行的愿景。根据兴业银行2020年年报,其私行客户数达4.86万户,较上年末增长20.82%,管理客户金融资产规模超6300亿,近三年复合增长率高达28%。在英国《金融时报》集团旗下《银行家》(The Banker)杂志及《专业财富管理》(PWM)杂志开展的2020年全球私人银行奖项评选中,兴业银行连续两年摘获“全球表现最佳私人银行”奖,成为全球首家连续两年获此殊荣的银行,标志着兴业银行私人银行业务的专业实力和影响力进一步得到国际认可。

兴业银行的私人银行客户资产达标层级为600万元,并将其分为品尊级(600-1000万元)、领尊级(1000-3000万元)、顶尊级(3000万元以上)三个层级。

在财富管理方面,兴业银行依托集团子公司兴银理财,持续推进产品净值化运作;与市场头部基金公司、券商资管机构、保险资管机构和私募基金公司开展持续长期合作,打造了“兴承优选”公募品牌;充分满足私行客户多元化资产配置需求。

在保障传承方面,兴业银行建立了家族财富管理品牌“兴承世家”,聚焦风险隔离、基业永续、家财稳固、个性化传承四大需求,通过成立家族办公室,系统化、专业化、规模化的管理方式,为高净值财富人群量身定制综合金融解决方案,可提供财产规划、资产配置、风险隔离、慈善事业、家族治理、法律咨询、税务筹划支持等服务。

1621474652(1)

欲获取报告全文,请联系我们购买